Paris, France | AFP | Muser NewsDesk
The threat posed by plastic production, usage and disposal to human health will skyrocket in the coming years unless the world does something to address this global crisis, researchers warned Tuesday.
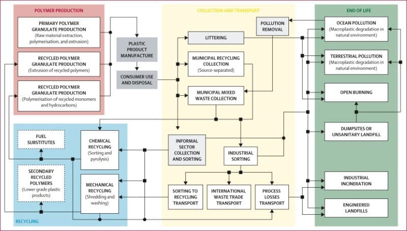
A British-French team of researchers attempted to cover all the different ways that plastic affects health, from oil and gas extraction during production to all the products that end up in landfills.
However they said that their modelling study still does not take into account an array of other ways plastic could harm health, such as microplastics or chemicals that can leach out of food packaging.
“This is undoubtedly a vast underestimate of the total human health impacts,” lead study author Megan Deeney of the London School of Hygiene & Tropical Medicine told AFP.
The study, published in The Lancet Planetary Health, said it was the first to estimate the number of healthy years of life lost due to the lifecycle of plastic worldwide.
The researchers used a measure called DALYs, which represents the number of years lost to either early death or diminished quality of life from illness.
Under a business-as-usual scenario, the number of DALYs caused by plastic was projected to more than double from 2.1 million in 2016 to 4.5 million in 2040.
Planet-heating greenhouse gas emissions from plastic production had the biggest health impact, followed by air pollution and toxic chemicals.

‘Public health crisis’
Deeney gave the example of a plastic water bottle.
Like more than 90 percent of all plastic, its production begins with the extraction of oil and gas.
A series of chemical processes then transform those fossil fuels into Polyethylene terephthalate — or PET — which the bottle is made from.
Deeney pointed out that a stretch of more than 200 petrochemical plants involved in plastic production in the US state of Louisiana is known as “cancer alley”.
Once made, the plastic bottle is transported across the world to a shop.
Then it gets chucked in the rubbish — or littered.
Despite recycling efforts, most plastic ends up in landfills where it can take centuries to decompose, leaching out chemicals during that time, Deeney said.
The researchers also modelled a scenario where the world tried harder to fight the health effects of plastic.
They found that plastic recycling made little difference.
The most effective measure was reducing the amount of “unnecessary” plastic created in the first place, Deeney said.
Talks to seal a world-first treaty to fight plastic pollution fell apart in August under opposition from oil-producing countries.
However Deeney emphasised that countries can still act at a national level to address this “global public health crisis”.
dl/cc
© Agence France-Presse
Journal Reference:
Deeney, Megan et al., ‘Global health burdens of plastics: a lifecycle assessment model from 2016 to 2040’, The Lancet Planetary Health online ver., 101406 (2026). DOI: 10.1016/j.lanplh.2025.101406. Also available on ScienceDirect.
Article Source:
Press Release/Material by Daniel Lawler | AFP
Featured image credit: rawpixel.com | Freepik






